
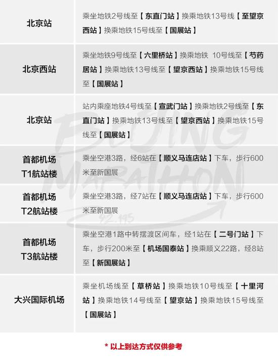
2019北京·马拉松博览会将于今日正式开幕!今年,北马博览会将场地设置在中国国际展览中心(顺义区新馆)W4号馆内,为了更好的给广大选手提供更加优质的参赛物品发放服务,更加轻松顺畅的分享交流经验,了解北京马拉松的历史文化,本届博览会精心策划了文化展区、赞助商服务体验区、路跑学院分享等多种互动形式,等待您逐一体验!在此之前,先为大家介绍一下乘坐公共交通工具,抵达本届北马博览会的方法(仅供参考):

礼敬祖国70华诞!回顾北马发展历程
2019年是新中国成立70周年,北马特别在博览会期间设置“礼敬祖国”元素,同3万名北马跑者一起为祖国“庆生”!同时,回顾北京马拉松的39年的发展史,恰好与新中国前进的脚步和中国群众体育的发展进程相伴而行,在此,组委会邀请您来到北马历史文化展区,共同回味、分享、倾听您与北马的故事。

北马公益奔跑季-邀您一起为爱奔跑
今年北京马拉松与八家公益机构合作,共同发起的“北马公益奔跑季”主题活动得到了广大跑友的大力支持。博览会期间中华全国体育基金会、灵析、大爱清尘、中华少年儿童慈善救助基金会、红丹丹视障文化服务中心、金羽翼、它基金将与大家分享公益故事、传递公益理念、发扬公益精神,让我们一起为爱奔跑吧!

路跑学院如约而至-“大咖”跑者将亲临现场
每年的路跑学院环节都备受跑友期待,在本届博览会期间同样为大家精心准备了丰富多彩的主题讲座。不仅如此,在11月1日、2日 14:30-15:00时段,组委会特别邀请到本届北马的特邀选手及领跑员与跑友近距离互动,千万不要错过!课程表如下:

2019华夏幸福北京马拉松参赛物品领取须知
一、领取时间及地点
1、领取日期和时间
10月31日(周四) 10:00至17:00
11月1日(周五) 10:00至17:0011月2日(周六) 10:00至20:30
2、领取地点:中国国际展览中心(顺义区新馆)W4号馆
(中国国际展览中心(顺义区新馆)W4号馆位于地铁15号线国展站西侧)

二、需领取的参赛物品

* 全程选手每人两块号码布,一块大号码布(含芯片)和一块小号码布(存衣用)。
三、参赛物品领取凭证
1、参赛物品领取须本人持报名时所用有效身份证件原件前往领取地点,按照流程领取,不可他人代领。2、参赛选手在北京马拉松官网或APP马拉马拉下载的《参赛物品领取信息》将不作为参赛物品领取凭证。3、对于未按上述规定出示相关证件的选手,组委会将不予发放参赛物品。
四、 参赛物品领取流程

五、组委会温馨提示(请仔细阅读)
1、参赛物品领取高峰将出现在11月2日(周六),特此提示选手提前准备好领取凭证,错峰前往北马博览会领取本人参赛物品。2、赛事手环是选手参加比赛、领取完赛物品的重要凭证,工作人员将在发放参赛号码布时为选手现场佩戴。3、赛事手环须保持佩戴至比赛结束,其间选手不得自行取下、损坏、转让赛事手环,否则组委会有权拒绝选手进入天安门广场起跑区域,同时组委会有权拒绝为手环有明显破损痕迹及没有佩戴手环的选手发放完赛物品。4、参赛服装将在参赛物品领取现场发放,选手须按照报名时所填选的服装尺码领取。参赛服装一经发放,不予退换。5、请参赛选手严格遵守北马博览会时间领取参赛物品,对未领取的参赛物品,组委会不安排补发和邮寄。
*北京马拉松组委会对以上内容保留最终解释权*
精彩纷呈-赞助商福利活动静待开启
华夏幸福

华夏幸福展区将开展“幸福赛道”双人竞速与“幸福起跑线”游戏互动,有机会获得跑步礼品一份。同时,现场参与抖音话题挑战赛,获胜的跑友还可领取礼品一份!
阿迪达斯

今年是北马携手阿迪达斯的第十年。在博览会阿迪达斯展位将展示近10年北马参赛服, 并设置选手拍照、产品展示、选手签名墙等区域。
北京现代

北京现代展区不仅设置了车辆展示、娃娃机游戏、幸运老虎机游戏等互动环节,还为跑者特别开设DIY环保包定制区。
中国平安

中国平安将提供互动游戏、公益展区、拉伸指导、跑团VIP装备包等多种服务。
华夏基金

在华夏基金展位您不仅可以在心愿墙前合影留念,还可以参与互动游戏获得精美礼品。
六福珠宝

六福珠宝将在现场进行奖牌大道具及历年马拉松奖牌全家福展示;同时,现场扫描官方微信二维码还可领取纪念毛巾。
COLMO

COLMO将为选手提供拍照墙,同时还有AR合影墙,让你感受科技的魅力!
怡宝

怡宝作为北马赛事官方指定用水,将助力跑友向终点进发!
北京和睦家医院

各位跑友可以在北京和睦家医院站位现场参与扫码赢好礼活动。
金风科技

金风科技为大家准备了展台拍照框合影区,同时提供衣服热印,互动活动等服务。
KFC

KFC展区将开展拍照分享朋友圈,集赞30个即可兑换咖啡券1张活动。(仅限马博会当天使用)
都乐

参与都乐展区“梦想宣言机”活动,点亮五颗星,为中国加油,为自己鼓劲,即可赢取水果礼包!
Keep

在Keep展区您将体验到赛前趣味游戏‘抖腿比赛’、‘不岔气马拉松’,只要参与即可赢取奖品,现场还有更多好礼待领取!
YYsports胜道体育

YYsports胜道体育将为广大跑者设置大转盘游戏区、拍照区以及跑步诊所等多种互动体验。
露露杏仁露

露露杏仁露将在站位提供品牌展示、产品赠饮、跑友互动等服务。
adidas沐浴露

adidas沐浴露攀岩墙“光影挑战赛”,海量奖品及超值套装,等你来!
康比特

康比特在现场设置了趣味十足的游戏挑战及合影留念区,幸运的跑友还有机会赢取精美礼品!
京东

在京东展区您将更加全面了解京东品牌,除此之外还有盲盒游戏福利活动!
特仑苏

特仑苏为选手们准备了幸运大转盘、产品异形陈列、合影拍照留念墙等特色互动形式。
K-Coffee

跑友可凭KFC展台咖啡券可现场试饮咖啡。
康师傅

康师傅邀请您现场试吃新面品,还有新品展示、互动游戏等惊喜等你揭晓!
(北京马拉松)