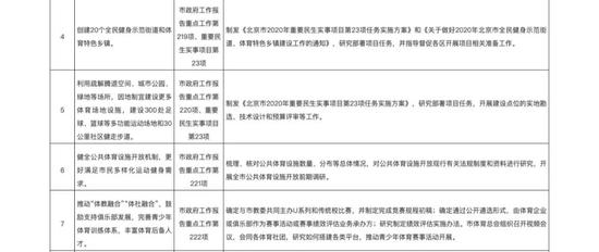
今天,北京体育局在其官网发布了《2020年市政府工作报告重点工作和重要民生实事项目市体育局承担的任务第一季度落实情况》(以下简称《落实情况》)。《落实情况》中明确提到,精心组织2020年世界体育大会,继续办好中国网球公开赛、北京马拉松等国际重大赛事。




《落实情况》链接:
http://tyj.beijing.gov.cn/bjsports/zfxxgk_/1421305/1804780/index.html
随着国内疫情的逐渐好转,不少跑友也陆续开始恢复了训练。而今天北京体育局在《落实情况》中提到继续办好北马,对广大跑友来说,无疑是个好消息。

今年恰逢北京马拉松40周年,希望能够和你们一起,在天安门广场唱响国歌,一路向北,奔跑不止!
(跑马去旅行)